[报告名称]
2023中国新能源汽车热管理行业年度研究报告
[报告格式]
PDF
[联系人]
李甜甜
[提供时间]
每年3月8日
[联系电话]
010-67081838-817
[出品单位]
北京智信道科技股份有限公司
[Email]
ltt@m.51xianduoduo.com
报告摘要
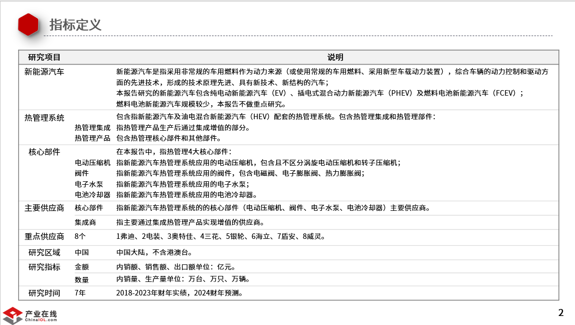
产业在线通过专业知识和细致的调研,提供高质量的数据和洞察,帮助客户在新能源业务上做出更好的决策,为提升企业的可持续价值做出贡献。 自2023年起,产业在线推出《中国新能源汽车热管理行业年度研究报告【热管理、电动压缩机、阀件、电子水泵、电池冷却器】》,通过对国内新能源汽车厂商、热管理供应商、核心部件供应商及上游(润滑油、磁材、阀片等)供应商渠道,系统梳理中国新能源汽车领域热管理系统的发展情况。
报告介绍


IOL观察
数据
报告
冷暖智造
EN